用户名:密码:
  • 广东知识产权保护协会第十期高级管理人员(总裁、总监

    协会第十期“知识产权高级管理人员(总裁、总监)研修班”于7月完成招生,60名学员于8月分小组完成线上读书任务,线下课程及户外拓展在8月29日至30日,9月5日至6日,9月19日至20日开展,20日下午,研修班举办了小组课题答辩汇报会,最终53人顺利结业。本次研修班特邀谢红、肖海棠、马天旗、罗伟雄、来祥军、何勇、王永红、任重、庄喆、杨新华和王荃等11位省内外知识产权专家授课,课程覆盖了企业知识产权管理的各个关键环节,内容涵盖宏观政策解读、国际争议调解、企业战略探索、司法审判最新动态、商业秘密保护、专利检索与情报应用、高质量专利培育、海外风险防控等,并增设AI知识产权应用场景课程。课程不仅深入剖析行业热点,更注重实战经验分享,有效提升了学员的战略思维与实战能力,为广东知识产权人才队伍的建设注入新的活力。
  • 广东知识产权保护协会第四届第八次会长办公会议顺利召

    2026年1月29日,广东知识产权保护协会第四届第八次会长办公会议在广州鹿鸣酒家召开。广东知识产权保护协会秘书长陈胜杰以及副会长单位代表刘延喜、任重、扈非、潘浩、王爱民等40多人出席了会议。会议讨论并审议了《2025年度工作情况及2026年度工作安排》,其中包括新增或升级的会员单位情况,党支部与调委会的工作进度,知识产权强国建设示范创建,产业化样板企业出库,高价值培育中心建设,江门强企服务项目,协会品牌活动如典型案例报告会、高级研修班、沙龙活动等相关事宜。
  • 广东知识产权保护协会第四届第五次理事年会暨“知识产

    广东知识产权保护协会“同心同行·护航发展”第四届第五次理事年会暨"知识产权跨境保护"主题论坛于3月6日在广州三英温泉度假酒店隆重举行。广东知识产权保护协会会长李学锋、广东省市场监督管理局(知识产权局)知识产权保护处副处长牛晨蕾、广东省高级人民法院知识产权审判庭副庭长龚麒天、广东知识产权保护协会秘书长陈胜杰和监事安雪梅、中知(北京)认证有限公司杨洋副总经理出席了年会,广州市市场监督管理局(知识产权局)、广州知识产权法院、广州互联网法院、东莞市市场监督管理局(知识产权局)、东莞市知识产权保护中心、广州开发区知识产权局、广州市荔湾区人民法院、广州市白云区人民法院、广州市白云区人民检察院、广州市黄埔区人民法院、广州市黄埔区人民检察院等行政司法机关相关领导嘉宾参加本次活动。
  • 2024年度知识产权典型案例发布及报告会在广州顺利举办

    2025年4月25日,在广东省市场监督管理局(知识产权局)指导下,广东知识产权保护协会主办的“2024年度知识产权典型案例发布及报告会”在广州浙江大厦顺利召开。广东省市场监督管理局(知识产权局)知识产权保护处二级调研员陆向红、广东知识产权保护协会李学锋会长和陈胜杰秘书长、广州知识产权法院著作权庭庭长谭海华和专利审判庭庭长肖海棠、广州市白云区人民检察院副检察长许锋杰、广东知识产权金融创新研究院院长安雪梅、北京大成(广州)律师事务所高级合伙人张春耀等领导嘉宾出席了报告会。来自广州白云检察院、协会会员单位中的企事业单位、律所及服务机构等超140人参加了报告会。
最新通知
联系方式
综合部:020-87682405
项目部:020-37656181
邮箱:gdippa@gdippa.com
地址:广州市越秀区先烈中路100-67号科林源创新大楼A座801室
您当前位置:最新通知 - 活动通知 活动通知

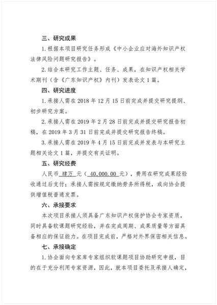
粤知保协发字〔2018〕37号-关于征集专家协助协会研究“中小企业应对海外知识产权法律风险问题”的通知

来源: 发布时间:2018-11-12

附件-申报表


返 回
电话:020-87681972    020-87682405        传真:020-37656181        地址:广州市先烈中路100-67号科林源创新大楼A座801室
邮编:510070      邮箱:gdippa@gdippa.com

Copyright © 2016 Guangdong Ip Protection Association Limited All Rights Reserved.版权所有:广东知识产权保护协会   粤ICP备16006945号 2017300546518

powered by www.joinvalue.com